| توافر الحالة: | |
|---|---|
| الكمية: | |
مقدمة
تم تصميم خط إنتاج الفلفل الحار لتعزيز النكهة وتوسيع العمر الافتراضي لتوابل الفلفل الحار. أثناء المعالجة ، تتم إضافة مكونات مثل الملح والسكر والخل والنشا والمواد الحافظة الغذائية (بنزوات الصوديوم ، sorbate البوتاسيوم) بدقة. يتم قياس جميع المواد باستخدام أنظمة الوزن أو عدادات التدفق لضمان نسب دقيقة.
بمجرد تحضيرها ، يتم خلط المكونات في خزان مزج ، تليها متجانسة ، degassing ، والبسترة. للحفاظ على سلامة المنتج ونضارة ، تمتلئ توابل الفلفل الحار عند 85-89 درجة مئوية ، لأنه يحتوي على المواد الغذائية الغنية. بعد التعبئة الساخنة ، يتم تطبيق باستيور حمام مائي أو نفق التبريد من نوع الرش للبسترة الثانوية. ثم يتم تبريد المنتج من 80 درجة مئوية إلى 30 درجة مئوية قبل التغليف النهائي في كرتون أو تقلص.
يتضمن خط إنتاج الفلفل الحار الكامل عادة:
نظام توليد مياه RO
نظام توليد الماء الساخن
نظام الذوبان السكر
نظام مزج الطماطم
نظام تجانس ، degassing وتعقيم
نظام التعبئة والتغليف
نظام تنظيف CIP
نظرًا لأن طريقة التغليف تحدد مباشرة اختيار معدات التعبئة ، فإننا نقدم حلولًا مصممة وفقًا لمتطلبات التعبئة المختلفة. يمكن أيضًا تخصيص خط الإنتاج من النوع المستمر أو الدُفعة ، اعتمادًا على ميزانية العميل والقدرة الإنتاجية.
ميزة وميزة
المواد عالية الجودة : مصنوعة من الفولاذ المقاوم للصدأ 304 من الفولاذ المقاوم للصدأ من أجل السلامة وحياة الخدمة الطويلة.
التصميم القابل للتخصيص : يمكن تصميم مواصفات المعدات وتخطيط الخط لتلبية احتياجات إنتاج كل عميل.
جودة المنتج الممتازة : يضمن نكهة متسقة ، وملمس ، وعمر الصلاحية الممتد من توابل الفلفل الحار.
الكفاءة العالية والمرونة : يدعم الإنتاج على نطاق واسع مع عمليات مرنة ، ويقدم حلولًا مخصصة لميزانيات وقدرات مختلفة.
>> عملية الإنتاج
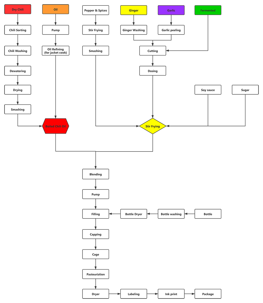
تدفق الإنتاج لخط الإنتاج الفلفل الحار

تم تجهيز غسالة الفقاعات بمضخة تداول المياه ومولدات الفقاعات. يتم تنظيف المواد بلطف ونقلها إلى الأمام عن طريق المتداول المياه ، ومحاكاة الغسيل اليدوي بشكل فعال. تضمن هذه العملية التنظيف الشامل مع تقليل الأضرار التي لحقت بالمواد الخام.


يستخدم وعاء الطهي المغطى ، المعروف أيضًا باسم وعاء البخار أو غلاية البخار المغطاة ، على نطاق واسع في صناعات معالجة الأغذية والصيدلانية. وفقًا لمتطلبات العملية ، يمكن تصميم الأواني المغطاة بأنواع ثابتة أو قابلة للإمالة أو تحريك ، مع أجزاء وظيفية اختيارية لمزيد من التخصيص.
يتميز جسم القدر ببنية كروية مزدوجة الطبقة ، حيث يتم تسخين الغلاف الأوسط عن طريق البخار أو التدفئة الكهربائية. يوفر هذا التصميم:
منطقة تسخين كبيرة وكفاءة حرارية عالية
تسخين موحد مع نتائج متسقة
وقت الغليان القصير للسوائل
التحكم في درجة الحرارة سهل ودقيق
بفضل التكوين المرن وخيارات التخصيص القوية ، يعد وعاء الطهي المغطى مثاليًا لاحتياجات الإنتاج المتنوعة.


عملية المزج هي المرحلة الأساسية في إنتاج توابل الطماطم. بعد الاختلاط ، يتم الحصول على منتج الكاتشب شبه المصقول. تتضمن هذه العملية الهجينة الخلط الحراري ، مما يحسن الكفاءة عن طريق الحفاظ على درجة الحرارة عند 60 إلى 65 درجة مئوية لمدة 15-30 دقيقة ، اعتمادًا على الوصفة.
تم بناء خزان المزج مع طبق ثنائي الطبقة SUS304/316 من الفولاذ المقاوم للصدأ 2B ومجهز بخلاط مجداف يعمل عند 0-65 دورة في الدقيقة . إنه الحل المثالي لخلط تركيز الطماطم المخففة والسكر والمكونات الأخرى في الكاتشب.
تشمل الميزات الرئيسية:
بنية عالية الجودة : تصميم من ثلاث طبقات من الفولاذ المقاوم للصدأ للمتانة والنظافة.
خلط فعال : خلاط مجداف يضمن المزج حتى بسرعة التحكم.
نظام متكامل : مزود بمدخل/منفذ للمواد ، مقياس حرارة PT100 ، مجموعة صمام البخار ، مستشعر مستوى السائل ، كرة تنظيف CIP ، وصمام صحي.
يضمن هذا النظام جودة المنتج المتسقة ، والتحكم الدقيق في درجة الحرارة ، وتنظيف سهل ، مما يجعله ضروريًا لإنتاج الكاتشب وإنتاج التوابل.


بعد التجانس والبسترة ، يمكن تعبئة صلصة الفلفل الحار أو الكاتشب في أكياس مغلقة بأربعة جوانب ، أو علب القصدير ، أو زجاجات الحيوانات الأليفة ، أو زجاجات زجاجية ، أو أكياس قائمة بذاتها ، اعتمادًا على متطلبات العملاء.
تم تصميم آلة التعبئة للتكيف مع تنسيقات التعبئة المختلفة ، وضمان ملء دقيق ، وجودة ختم عالية ، والحفاظ على نضارة المنتج. نحن نقدم حلول تعبئة مخصصة لمطابقة احتياجات التعبئة والتغليف المحددة ، سواء للإنتاج على نطاق صغير أو خطوط صناعية كبيرة.


لضمان سلامة المنتج وتوسيع عمر الصلاحية ، يتطلب المنتج النهائي البسترة الثانوية . تتوفر طريقتان تعقيم ، وفقًا لنوع التغليف :
الرش البسترة ونفق التبريد :
بالنسبة إلى علب القصدير أو الكاتشب المعبأة في زجاجات ، يتم رش الماء الساخن على سطح المنتج للبسترة ، تليها ماء التبريد حتى يتم الوصول إلى درجة حرارة الغرفة.
بسترة حمام الماء :
بالنسبة لحزم الجرعة أو الحقائب الاحتياطية ، يتم غمر المنتجات بالكامل في الماء الساخن للبسترة ، ثم تبرد بالماء البارد. أخيرًا ، يتم استخدام الهواء المضغوط لإزالة قطرات السطح.
تشمل عملية التعقيم الثانوي:
التسخين مع 95 درجة مئوية الماء الساخن
مسبقة بالماء الدافئ إلى حوالي 65 درجة مئوية
التبريد النهائي لدرجة حرارة الغرفة (≈30 درجة مئوية)
تستغرق الدورة بأكملها حوالي 40-60 دقيقة ، مما يضمن سلامة الأغذية والاستقرار وعمر الصلاحية الممتدة.

مواصفة
| قيمة | المعلمة |
|---|---|
| مواد خام | معجون الطماطم ، الفلفل الحار ، البيض ، إلخ. |
| المنتجات النهائية | طماطم الكاتشب ، صلصة الفلفل الحار ، المايونيز |
| القدرة الإنتاجية | 0.5 - 5 طن/ساعة |
| خيارات التغليف | زجاجات الحيوانات الأليفة ، زجاجات زجاجية ، علب ، أكياس الحقيبة |
طلب
يستخدم على نطاق واسع في إنتاج مختلف المواقف ، مثل صلصة الفلفل الحار ، الكاتشب الطماطم ، المايونيز ، ومنتجات التوابل الأخرى.
التعليمات
س: هل تدعم تخصيص خط إنتاج الفلفل الحار؟
ج: نعم ، نحن نقدم تخصيص العملية الكاملة بناءً على متطلباتك المحددة.
س: ما مقدار المساحة المطلوبة لبناء مصنع؟
ج: تعتمد منطقة الموقع المطلوبة على طاقتك الإنتاجية وتكوين المعدات. سنقوم بتقييم مشروعك ونقدم توصيات مهنية.
س: هل تقدم خدمة التثبيت في الموقع؟
ج: نعم ، نرتب مهندسين ذوي خبرة للتركيب من الباب إلى الباب وتكليف المعدات.